How to deploy lifecycle stages in HubSpot

Published 2023-02-01
Summary - You have lifecycle stage properties in HubSpot and want to deploy a lifecycle program. This blog walks you through the process to create a best-in-class program.
A lifecycle program in HubSpot (or any other marketing automation platform) is the foundation of a best-in-class marketing operations discipline. By investing in setting up lifecycle stages, you can set yourself up for better reporting, a more efficient sales and marketing process, and create the basis for future optimizations.
What is a lifecycle program?
A lifecycle program is a set of marketing operations workflows or rules that govern how a contact progresses from first touch to becoming a paying customer. In HubSpot, this can be accomplished by setting up logic to manage default lifecycle stage properties. Lifecycle programs are also the backbone of other platforms, such as Marketo (where it is tied to a powerful analytics tool called Revenue Cycle Modeler).
Learning how to set up a lifecycle is a key skill for modern operations professionals, and one that ungates more advanced skills. It's like learning HTML as a front-end developer – foundational, practical, and touches upon pretty much everything you do.
While much has been written about what a lifecycle is and how it works, less has been written about how to deploy one in your HubSpot instance. In this post, I'm going to provide an overview of deploying lifecycle stages through the lens of a project manager.
Why setting up lifecycle stages can be hard
I've been on both sides of the fence, as an operations consultant and as an in-house expert, and my experience has been the same: setting up these simple lifecycle stages can be very hard.
It can be hard for many reasons, both technical and human. For example, as a former Marketo user, I found HubSpot's default and non-editable lifecycle properties to be constraining. I wanted to immediately jump into customizing the stages to fit my business. I'd find myself thinking: “Our business isn't this simple!”
However, I soon found these constraints serve an important purpose: they force you to repurpose your sales and marketing processes into a single, almost foolproof model. As a reminder, the lifecycle stages in HubSpot are as follows:
- Subscriber
- Lead
- Marketing Qualified Lead
- Sales Qualified Lead
- Opportunity
- Customer
- Evangelist
- Other
This constraint speaks to why setting up lifecycle stages can be so hard. We resist this simplicity because we believe our sales and marketing process is more unique and complex. The truth is that the purpose of these default stages isn't to mirror every interaction between your business and the customer – it's to provide a roadmap for future optimizations and reporting success.
Reading between the lines – it's hard to get people to agree to these stages in the first place and come to a common understanding of what those definitions mean to your business. The human factor is invariably far more difficult to get right than setting up the workflows.
As a consultant, I worked with my team, clients, and peers to develop a lifecycle program template to address this challenge. My hope is that by sharing it here you'll be successful in deploying your next lifecycle program.
How to organize your lifecycle project
I set up this project template to account for the human factor – at each stage I rely on forcing functions to move to the next stage and clear signals that it's time to move on from discussions to implementation.
As such, I always deploy lifecycles through a 5 step process:
- Discovery
- Design
- Build
- Deploy
- Review
This basic structure has served me well. Let's dive into each stage and the deliverables you will be accountable for producing.
Lifecycle Discovery
Your first deliverable in this project is a flowchart to map out your current lifecycle. Skip this step at your own peril. In my experience, you will want a deep understanding of how your lifecycle works today and what's happening at critical moments of a customer's journey. You will lean on this understanding of the current process quite a lot, particularly as you demonstrate empathy for the current process.
Nothing kills a lifecycle project like dictating “best-practices” and ignoring the process your team already uses. Shaming people into accepting a “better model” is a sure way to kill your credibility. Your goal throughout this project is to be empathetic and to work with your team to improve upon your processes.
Your first lifecycle flowchart is more about the conversations and research you need to do than it is about perfecting the deliverable. Spend an extra hour talking to sales to understand how they use the lead status field or what pipeline stages mean, instead of finessing your flowchart to be worthy of a chef's kiss.
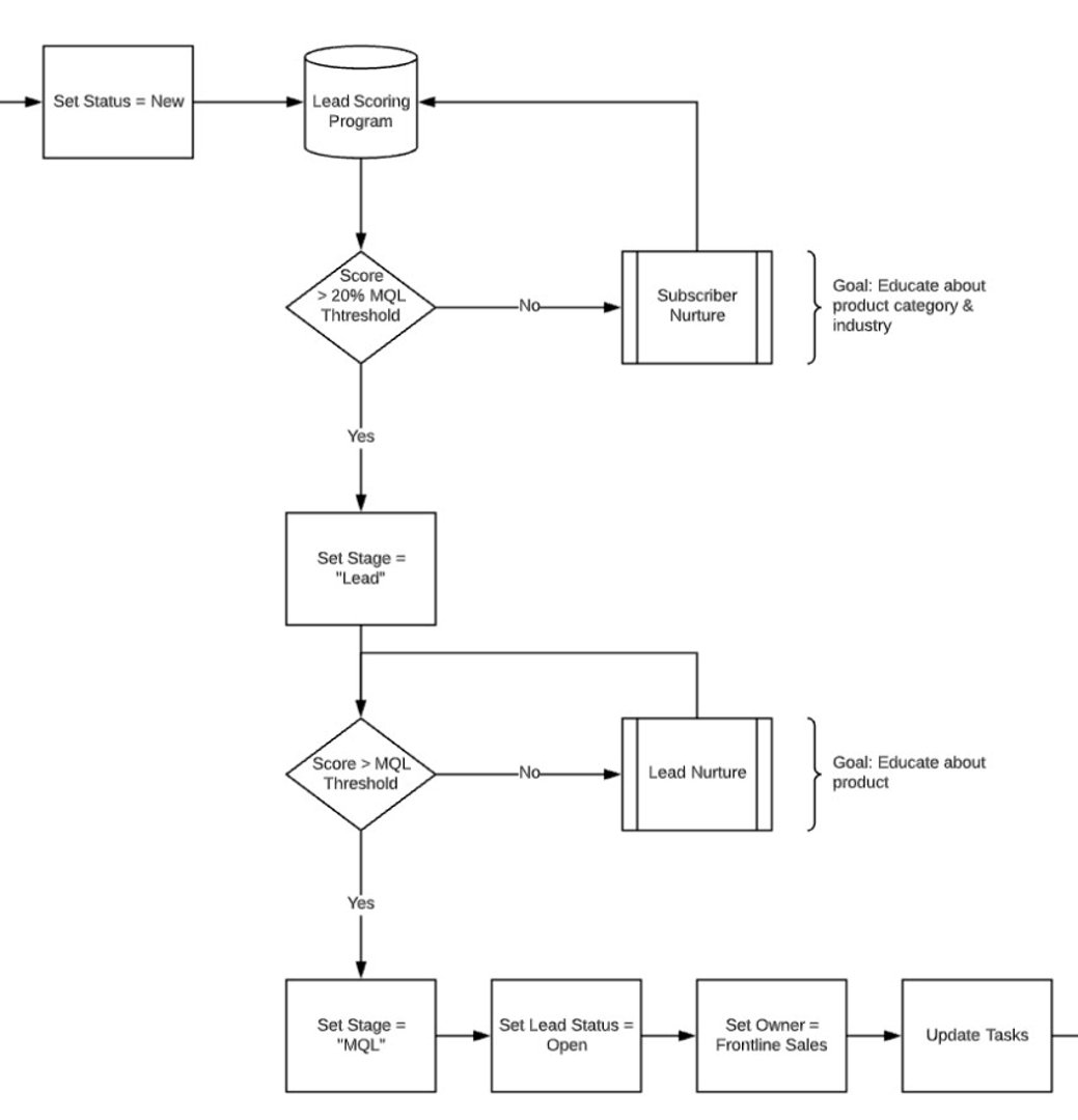
Here's an example of a flowchart you'll produce.

Resist the temptation to suggest solutions at this stage. I believe that the solution must match the challenge or problem – so focus on fully understanding the problem(s) your team faces. Every time I've completed this step with a team or client, I always find teams have lots of insights that will help frame the problem and suggest a solution.
To wrap up this stage, set up a meeting with stakeholders to review the flowchart and make sure everyone agrees this is what your current reality looks like. Avoid any judgments on existing processes, and keep things neutral. You're the expert – from a personal perspective, you want the outcome of this stage to be confidence in your ability to get the job done.
End your meeting with an action item to start designing an improved lifecycle and figuring out who needs to be involved in the Design stage.
Designing your HubSpot lifecycle
Your second deliverable in this project is another flowchart. This time, however, you will spend the first part of this stage in isolation with some focus music. You need to blend the human elements of the process you learned about in the design stage with your marketing operations skills.
You will need to start mapping out processes that will become workflows, and cross-checking against your previous flowchart. If you mark down a progression from Lead to MQL, it's important you track the mechanism for alerting sales, data management updates, and other pieces of automation you'll need in place.
At this stage, it makes sense to suggest or recommend an MQL model for your HubSpot instance, and to map out how that model may impact nurture automation and contact ownership.

The secret to your success at this stage is balancing feedback and input while minimizing how far down the rabbit hole you go. I don't recommend saving your design for a "big reveal". Suddenly emerging from the batcave with something that hasn't seen any daylight is a recipe for disappointment and disagreement with your stakeholders.
I prefer to meet with stakeholders separately to get input on small sections of the design. For example, meeting with sales about how the SQL-to-Opportunity-to-Customer progression works. You're not trying to isolate groups from seeing the entire lifecycle – that will happen before you move to the build phase – you're trying to streamline feedback and make the most of people's very limited time.
A lot of how these feedback sessions go depends on your organization – how well sales and marketing gets along, if you're working with a Rev Ops or Sales Ops professional on this, and how engaged folks are with setting up lifecycle stages.
Last point here: avoid over-engineering your lifecycle stages. Part of why I like HubSpot's default property is that it enforces simplicity and gets you something that is standardized across the industry. You're standing on the shoulders of giants, so to speak, and should be confident in your decisions.
Besides, you are welcome to change it in the future.
To exit this stage, have a meeting with stakeholders and get the official sign-off on the design. Don't get discouraged if you need to make a few more revisions before getting the go ahead to start building. I'd much prefer doing those tweaks at this stage before I have to update workflows in HubSpot.
Building your lifecycle stages in HubSpot
Up to this point, you should have built exactly zero workflows for your new lifecycle in HubSpot. The purpose of the previous stages is to give you the information and approvals you need to build the lifecycle without interruption.
I admit some of this is for my own desire to enter into deep focus mode with a cup of coffee and Brain.fm playing in my headphones. Like many operations professionals, my zen-state is building workflows, managing properties, and testing things in HubSpot.
At this point, you will need to do quite a bit of work in HubSpot. I can't know for sure what you'll need to do in HubSpot, but here's a list of the types of jobs to be done:
- Building a workflow for each lifecycle stage
- Setting up a lead scoring model for your MQLs
- Checking the chain of custody for contact ownership
- Creating new properties to account for lifecycle customizations
- Updating existing properties, such as lead status, to fit your new model

Two other notes about the build stage. First, I recommend using a HubSpot sandbox account to set this up and test. Barring access or technical help setting that up, make sure your workflows only (initially) apply to a static list with test contacts.
Second, I highly recommend setting up a remediation plan for contacts that exist prior to your new lifecycle going live. It's extra leg work, for sure, but it can be the difference between consistent, logical reports and a sudden reporting cliff where new definitions skew numbers and erode confidence in your marketing metrics.
Deploying your lifecycle in HubSpot
This stage will result in the activation of all lifecycle-related workflows, your sales team adopting the new process, and you starting to set up reporting dashboards.
However, this stage starts with you creating training material and documentation for your team. It's absolutely essential that you run at least a few training sessions for your team prior to launch. Even if folks have been involved in all the decisions, their day job isn't to make sure HubSpot operates efficiently – their job is to make revenue, launch campaigns, write emails, close opportunities, etc.
Make sure to field questions about the promise with compassion and understanding – you're the expert here, and nothing cements your expertise like patiently answering every question thrown your way. Don't be defensive when it comes to last minute feedback, and don't be afraid to weigh that feedback.
The truth is that until you deploy the model, you won't know exactly how it all works. It's OK to be vulnerable and open to suggestions. Chances are very high that there will be a few minor issues that need to be addressed by updating workflows or modifying properties. You will be tweaking the lifecycle as long as your HubSpot instance is active, so make a habit of tracking and correcting issues.
Once you're through training, it's time to launch! Pick a time early in the week so you give yourself lots of time to track issues and fix them. Friday at 4pm isn't the best time unless you are supremely confident.
Make sure that you celebrate as well – throw a pizza party, plan a vacation day (two weeks after you go live just to be safe), or just collect some high-fives from your team (virtual or otherwise).
Review your lifecycle
While the front-line teams will be on this new process, your work is still not done. At this stage you need to focus on setting up reporting.
The lifecycle will enable you to answer important questions, and it's time to definitely answer them. For example, how many MQLs did you generate last month? You should also be getting close to answering questions like how many MQLs did you generate by Role (or by persona, segment, etc).

Start benchmarking your conversion rate from stage to stage. One of my favourite metrics is tracking MQL to SQL conversion rate. This tells you how many of our marketing qualified leads your sales team wants to follow up with. Also called MQL acceptance rate, it is indicative of lead quality and sales/marketing alignment.
If your marketing generated leads are being rejected, they are either poor quality or the sales team isn't following your process. I always aim to have an 80% or higher conversion rate for this metric.

In my mind, reporting is the first place you will notice the benefits of your freshly deployed lifecycle. It takes a bit of time to get historic data (unless you're a kung-fu master at remediation), but the results will be gratifying right from the start.
There is a lot you can and should do during this stage: meet with stakeholders, set up regular syncs with sales and marketing, and share out reports with your exec team.
The one thing which I believe is mandatory for long-term success is setting up a sync with sales and marketing on your MQL process. If you're driving an inbound process, how you handle MQLs is critical to your success. This regular conversation with sales should answer these questions:
- Did marketing hit their MQL targets?
- Did we have an MQL-to-SQL acceptance rate within our target range?
- Is lead quality good?
- Were there any errors or weird bugs in the process?
Expand this meeting as you want. A well-oiled machine may allow you to do this asynchronously or ad-hoc based on what you're seeing in the data. As a rule, I like to hear first-hand what sales thinks about the leads we pass their way.
Continuous optimization of your HubSpot lifecycle stages
Despite the length of this post, I feel as though I'm only scratching the surface. Lifecycle programs and management are at the heart of marketing operations. A well-thought out lifecycle serves as the bedrock for conversion rate optimizations within your customer journey.
For example, you can deeply analyze conversions like MQL-to-Opportunity to see how effective marketing is at driving sales pipeline and revenue. Maybe there is a campaign or program that is particularly prominent – this may prompt you to build out some attribution properties, use HubSpot's campaign reporting feature, or even look into a 3rd party attribution tool like Dreamdata.
As well, by deploying and managing this program you've gained a key skill that is transferable well beyond HubSpot. I think the key to being an excellent operations professional is being able to translate business requirements and human input into workflows and logic. Few initiatives force you to apply these skills as much as the lifecycle program.
Related Articles

Top 10 Marketing Dashboard Ideas for Tech Companies

17 KPIs Every Data-Driven Manager Needs to Lead Their Team
By Danielle Poleski — October 14th, 2025
The top 12 metrics for social media managers
By Emily Hayward — December 11th, 2023

